Diagrammes UML du Projet

Diagrammes d'Architecture

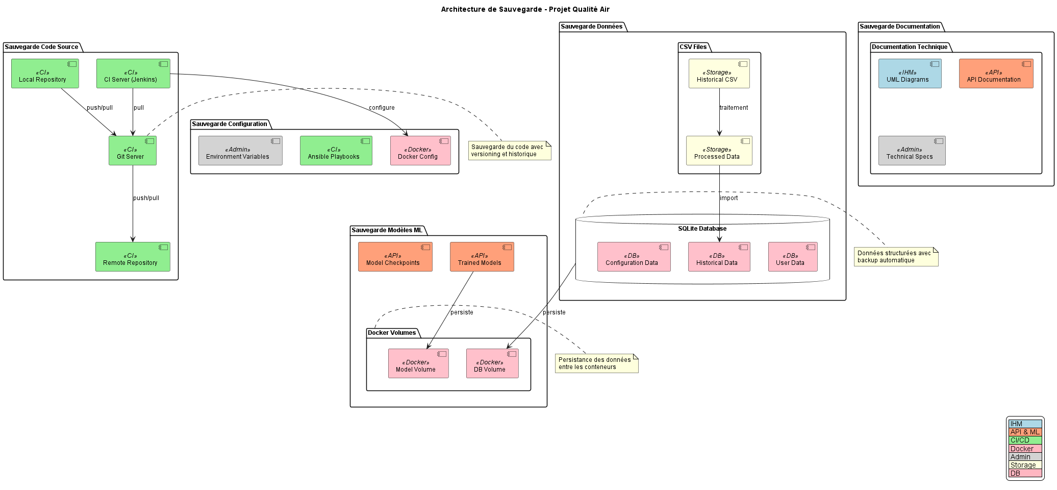
Architecture de Sauvegarde - Projet Qualité Air
Schéma détaillant la stratégie de sauvegarde du projet
Diagramme d'architecture
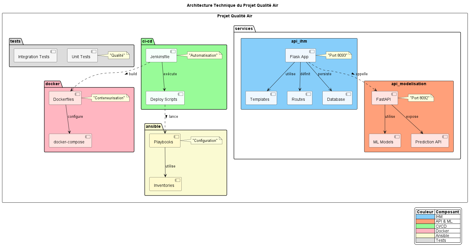
Architecture Technique du Projet Qualité Air
Vue détaillée des composants techniques du système
Diagramme d'architecture
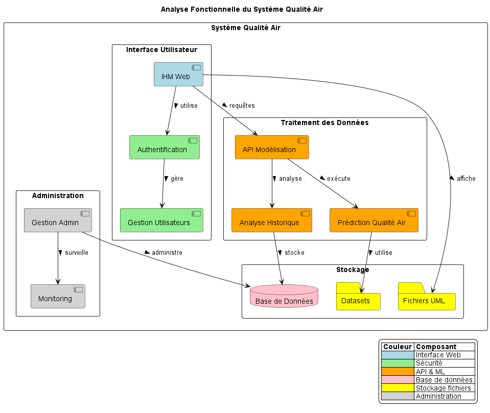
Analyse Fonctionnelle du Système Qualité Air
Vue d'ensemble des fonctionnalités du système
Diagramme d'architecture

Diagrammes de Classes

API Classes
Diagramme de classes
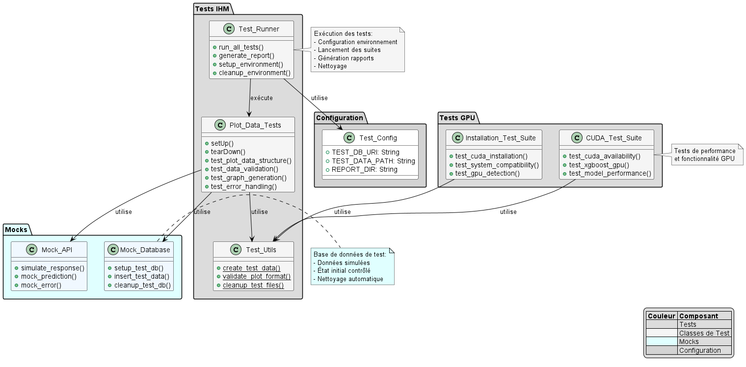
Test Classes
Diagramme de classes
Model Classes
Diagramme de classes

Diagrammes de Séquences

Auth Sequence
Diagramme de séquences
Prediction Sequence
Diagramme de séquences
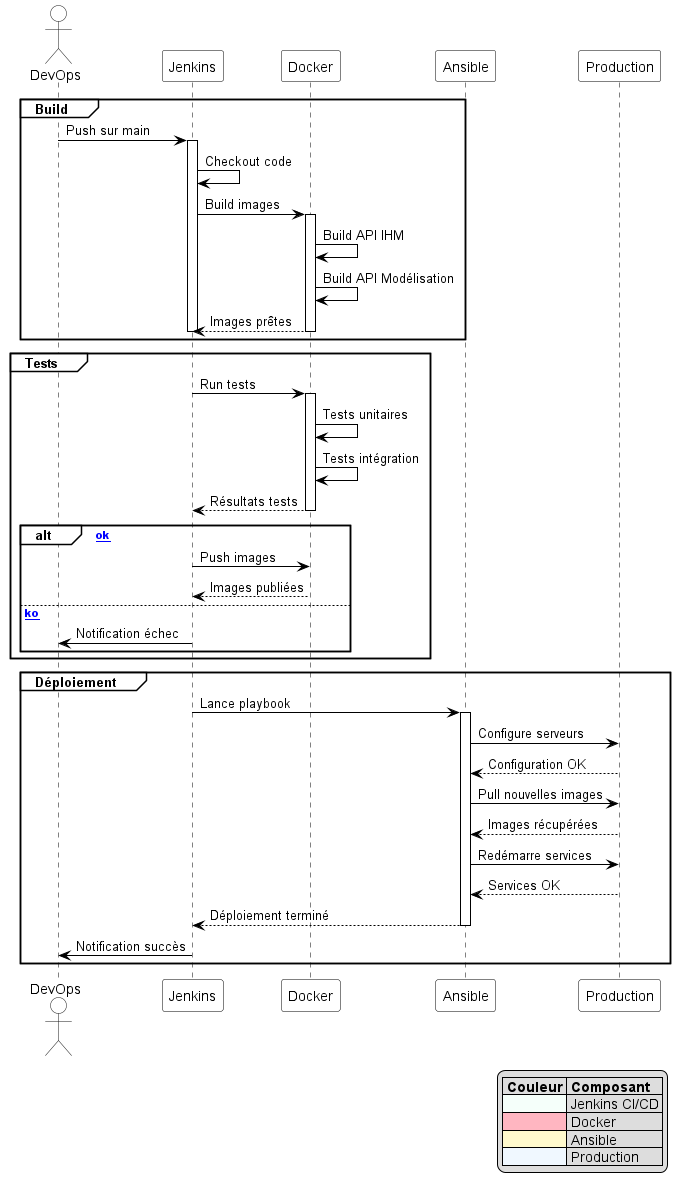
Deployment Sequence
Diagramme de séquences

Diagrammes de Composants

Docker Components Production
Diagramme de composants
System Components
Diagramme de composants
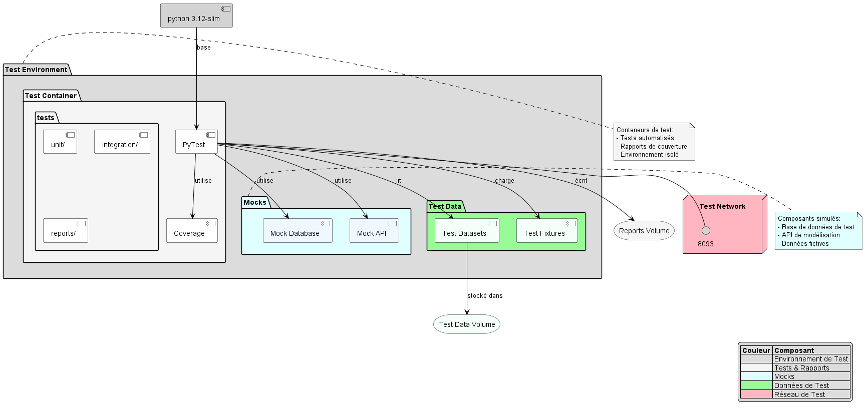
Docker Components Test
Diagramme de composants

Diagrammes de Déploiement

Dev Deployment
Diagramme de déploiement
Prod Deployment
Diagramme de déploiement